Crepitos Pulmonares
Las crepitaciones son muy útiles en el diagnóstico de enfermedades pulmonares restrictivas, se describen como pequeñas explosiones que se auscultan principalmente durante la inspiración, no se modifican por la tos y generalmente se presentan con mayor frecuencia en la parte inferior de los pulmones.
Crepitos pulmonares. Los perfiles hemodinámicos se clasificaron según la presencia o ausencia de signos de hipoperfusión (presión de pulso estrecha, alternancia de pulso, hipotensión sintomática, frialdad de extremidades, alteración en el sensorio, llenado capilar lento, disfunción renal aguda y acidosis láctica) y de congestión (crépitos pulmonares. Paciente 65 años, hospitalizado hace 3 días por IAM Inicia súbitamente disnea y dolor torácico Al examen destaca PA 90/60, crepitaciones en ambas bases pulmonares y soplo holosistólico precordial IV/VI Ecocardiografía revela insuficiencia mitral con ruptura de cuerda tendinosa Definición. Doenças pulmonares Introduction Amyloidosis results from overexpression of specific proteins culminating in the extracellular deposition of insoluble βpleated sheets of fibers Initially identified as carbohydrate by Virchow 1 in 1854,.
À ausculta, os sons pulmonares normais são denominados como Murmúrio vesicular e podem estar presente e bem distribuído por todo o pulmão, diminuído em alguma área ou simplesmente abolido Os sons pulmonares anormais, também conhecidos como Sons Patológicos ou Adventícios, podem ser Roncos, Sibilos, Estertores/Crepitações ou. Definición de crepitó en el Diccionario de español en línea Significado de crepitó diccionario traducir crepitó significado crepitó traducción de crepitó Sinónimos de crepitó, antónimos de crepitó Información sobre crepitó en el Diccionario y Enciclopedia En Línea Gratuito v intr Producir una cosa chasquidos crepitaban los troncos en la chimenea chisporrotear Gran. Disfunción respiratoria en recién nacidos (taquipnea transitoria del recién nacido) Cuidados en el hogar Busque ayuda de emergencia inmediatamente si usted o su hijo tienen signos de una dificultad respiratoria.
El cáncer de pulmón es un conjunto de enfermedades resultantes del crecimiento maligno de células del tracto respiratorio, en particular deltejido pulmonar, y uno de los tipos de cáncer más frecuentes a nivel mundial Oxigenoterapia Posición Fowler Nebulizacion. Problemas pulmonares, como infección o daño crónico;. Auscultação pulmonar é uma técnica do exame físico utilizada pelos profissionais da saúde para identificar os ruídos pulmonares geralmente usando um estetoscópioContribui para suspeitas diagnósticas, para a monitorização da condição clínica e para a avaliação da resposta terapêutica 1 A sua utilização nesse caso está predominantemente identificada na avaliação.
Crepitaciones finas en la base de los pulmones lista de 12 Causas de Crepitaciones finas en la base de los pulmones, diagnóstico, diagnósticos erróneos, y verificador de síntomas. Los ruidos pulmonares normales ocurren en todas partes de la zona torácica;. La sibilancia es un silbido agudo que se produce al respirar Suele estar relacionado con dificultad para respirar El silbido al respirar puede ocurrir durante la exhalación (espiración) o la inhalación (inspiración).
El principal síntoma de descompensación fue la disnea (90,3%), seguido de edema periférico (81,9%) y ortopnea (46,8%) Los signos clínicos de agudización de falla cardiaca descritos con mayor frecuencia fueron crépitos pulmonares (42,1%) y distensión yugular (22,9%) Se evaluó la clasificación funcional NYHA basal y al ingreso. Un cuerpo extraño en los pulmones o las vías respiratorias Si los pequeños sacos de aire en los pulmones se llenan de líquido, cualquier movimiento de aire en los sacos, como cuando estás respirando, causa crepitaciones Los sacos de aire se llenan de líquido cuando una persona tiene neumonía o insuficiencia cardíaca. Doenças pulmonares Full Text Introduction Amyloidosis results from overexpression of specific proteins culminating in the extracellular deposition of insoluble βpleated sheets of fibers.
Por ejemplo, por encima de la clavícula y la parte inferior de la parrilla costal Mediante un estetoscopio, el médico puede oír ruidos respiratorios normales, disminución o ausencia de ruidos respiratorios y ruidos respiratorios anormales. Este termo geralmente se refere às articulações, mas também pode ser usado para descrever sons pulmonares anúncio Anúncio Joelho Um olhar no joelho O joelho funciona como uma grande dobradiça Ele junta o fêmur (fêmur) ao osso longo da perna (tíbia) A fíbula, um osso na perna, também está conectada à articulação. Un cuerpo extraño en los pulmones o las vías respiratorias Si los pequeños sacos de aire en los pulmones se llenan de líquido, cualquier movimiento de aire en los sacos, como cuando estás respirando, causa crepitaciones Los sacos de aire se llenan de líquido cuando una persona tiene neumonía o insuficiencia cardíaca.
Por la compresión de un enfisema subcutáneo o el roce de un tendón inflamado con la pared rugosa de la sinovial, llamándose. Los crepitos pulmonares se encuentran en una variedad de enfermedades pulmonares, normalmente se escuchan durante la fase inicial de la respiración y no se modifican con la tos Por lo general, son demasiado silenciosas para escucharlas sin la ayuda de un estetoscopio y suelen sonar como chasquido, traqueteo o el arrugado de un papel en el pecho En muchas de estas enfermedades, las crepitaciones son resultado de la rápida apertura de los sacos de aire de los pulmones llamadas alvéolos. (hemorragias pulmonares) Pistas de audio e imágenes de ondas de sonido 8a Estertores crepitantes gruesosmp3 8b Estertores crepitantes gruesosmp3 8c Estertores crepitantes gruesosmp3 8a Estertores crepitantes gruesos onda sonidojpg.
It should be "Pulmones crepitos bibasales" (describing the lung auscultation part of the exam) The usual translation of "crepitos" is "rales", but the term is obsolete and best avoided Bibasal or bibasilar crackles refer to crackles at the bases both the left and right lungs. Existem muitas doenças pulmonares e cardíacas que causam isso É causada por exsudato líquido ou inflamatório nos alvéolos ou bronquíolos Também pode ser causada por fibrose ou cicatrização dos pulmões, que tem muitas causas Em geral, as causas são infecções, fluido nos pulmões, câncer, inflamações, etc Não pode ser. Las crepitaciones pulmonares tiene como causa diferentes patologías como por ejemplo el edema pulmonar, la neumonía, la bronquitis, atelectasia, fibrosis pulmonar Los cuatro sonidos de que comúnmente son observados en las crepitaciones anormales son el sortilegio, estertores, estridor, y ronqueras.
Free, official coding info for 21 ICD10CM R09 includes detailed rules, notes, synonyms, ICD9CM conversion, index and annotation crosswalks, DRG grouping and more. Se origina por la entrada de aire hacia los alvéolos pulmonares durante la inspiración Característicamente es suave y armónico Cuando se considera normal se denomina "murmullo vesicular conservado" El murmullo vesicular está disminuido o incluso ausente si hay obstrucción bronquial, enfisema, neumotórax o derrame pleural Si por el. Nomenclatura La nomenclatura tradicional de los ruidos respiratorios sufre de imprecisión Lam terminología propuesta por el comité de la Asociación Internacional de Sonidos Pulmonares es el siguiente Ruido Traqueal Murmullo pulmonar normal Respiración soplante (respiración bronquial) Estridor Sibilancias Roncus Estertor Crepitos.
Libros de Enfermería Intensiva;. Etiología Presencia de aire en los conductillos pulmonares Por el rozamiento entre sí de los extremos de un hueso fracturado Por el rozamiento entre sí de las superficies sinoviales secas, llamándose en este último caso crepitación falsa o articular;. Rales secos en los pulmones Sibilancias en seco ocurren durante el paso del aire a través de los bronquios en el lumen de la cual hay una suficientemente densos contenidos (espesor de esputo viscoso), y a través del lumen con un debido bronquios constreñida a la mucosa hinchazón, espasmo de células musculares lisas o crecimiento neoplásico tejido de la pared bronquial.
La articulación temporomandibular (ATM) está formada por un conjunto de estructuras anatómicas que permiten a la mandíbula realizar movimientos de lateralidad, ascenso, descenso y en sentido anteroposterior, aplicados a la función masticatoria, al habla y a la deglución Las superficies articulares que componen la ATM son 1 El cóndilo mandibular,. Doenças pulmonares Full Text Introduction Amyloidosis results from overexpression of specific proteins culminating in the extracellular deposition of insoluble βpleated sheets of fibers. Doenças pulmonares Introduction Amyloidosis results from overexpression of specific proteins culminating in the extracellular deposition of insoluble βpleated sheets of fibers Initially identified as carbohydrate by Virchow 1 in 1854,.
Os sons pulmonares podem ter diversas causas, de modo que o tratamento varia de acordo com o diagnóstico estabelecido pelo médico Por isso, somente um especialista capacitado pode dizer qual o medicamento mais indicado para o seu caso, bem como a dosagem correta e a duração do tratamento. Tumores pulmonares Sibilancias al inspirar y espirar, especialmente en personas con factores de riesgo o signos de cáncer (por ejemplo, antecedentes de tabaquismo, sudoración nocturna, pérdida de peso y tos con sangre). Crepitos Las crepitaciones corresponden a un ruido crujiente similar al que se produce al despegar el velcro Pueden ser finas y gruesas Las finas son suaves, de corta duración y de alta tonalidad.
Alteraciones del examen físico mala perfusión clínica (llene capilar, compromiso de conciencia y diuresis), ictericia, ausencia de murmullo pulmonar, crépitos pulmonares, distención abdominal, ruidos hidroaéreos alterados (ausentes, metálicos, etc), timpanismo abdominal, bazuqueo, clapoteo o irritación peritoneal, edema asimétrico o. Antecedentes históricos Desde los inicios de la Medicina ha existido un gran interés por conocer los ruidos respiratorios, como una herramienta clave en el diagnóstico de las más diversas patologías. It should be "Pulmones crepitos bibasales" (describing the lung auscultation part of the exam) The usual translation of "crepitos" is "rales", but the term is obsolete and best avoided Bibasal or bibasilar crackles refer to crackles at the bases both the left and right lungs.
Disfunción respiratoria en recién nacidos (taquipnea transitoria del recién nacido) Cuidados en el hogar Busque ayuda de emergencia inmediatamente si usted o su hijo tienen signos de una dificultad respiratoria. Conozca la definición de Crepitantes en el diccionario médico de los especialistas de la Clínica Universidad de Navarra. Están escuchando sonidos pulmonares anormales como crepitantes bibasilares o estertores Estos sonidos indican que algo serio está sucediendo en sus pulmones Los crepitantes de Bibasilar son un sonido burbujeante o crepitante que se origina en la base de los pulmones Pueden ocurrir cuando los pulmones se inflan o se desinflan.
A heart murmur, crackles in the lungs, inflammation of the lining of the heart (pericarditis), or other related to extra fluid may be heard azkidsheartcom azkidsheartcom El médico puede oír crepitaciones al e scuchar los pulmones con un estetoscopio (auscultación) o el paciente puede presentar. Síntomas El síntoma principal del edema pulmonar es la disnea (dificultad para respirar), ésta puede aparecer cuando el afectado está realizando ejercicio físico o, en los casos más graves, también puede aparecer en reposo En esas ocasiones el paciente no soportará permanecer tumbado (ortopnea)Otros de los síntomas derivados del edema pulmonar pueden ser. Libros de investigación para enfermería.
La sibilancia es un silbido agudo que se produce al respirar Suele estar relacionado con dificultad para respirar El silbido al respirar puede ocurrir durante la exhalación (espiración) o la inhalación (inspiración). Enfermedades pulmonares intersticiales que afectan el intersticio (el tejido que rodea los alvéolos) La crepitación de los pulmones generalmente se puede detectar con un estetoscopio, pero a veces puede ser lo suficientemente fuerte como para ser escuchado sin ayuda. Problemas pulmonares, como infección o daño crónico;.
Crepitos Las crepitaciones corresponden a un ruido crujiente similar al que se produce al despegar el velcro Pueden ser finas y gruesas Las finas son suaves, de corta duración y de alta tonalidad. Fremitus táctil es una vibración del cuerpo humano que se puede sentir colocando una mano en el área donde se está produciendo la vibración Puede ser un signo clínico y puede ser comprobado durante un examen básico en el proceso de evaluación de los. Fremitus is a vibration transmitted through the body In common medical usage, it usually refers to assessment of the lungs by either the vibration intensity felt on the chest wall (tactile fremitus) and/or heard by a stethoscope on the chest wall with certain spoken words (vocal fremitus), although there are several other types.
Los sonidos pulmonares cambian de la porciones supriores a las inferiores El principal objetivo es asegurar de que se escuchen los mismos sonidos en el derecho e izquierdo Si hay un cambio de uno de los lados, probablemente habrá un problema 9. Auscultar sonidos pulmonares (crepitos u otros sonidos adventicios) observar el esquema respiratorio por si aparecen síntomas de dificultad respiratoria (disnea, taquipnea, falta de aire) observar. Síntomas El síntoma principal del edema pulmonar es la disnea (dificultad para respirar), ésta puede aparecer cuando el afectado está realizando ejercicio físico o, en los casos más graves, también puede aparecer en reposo En esas ocasiones el paciente no soportará permanecer tumbado (ortopnea)Otros de los síntomas derivados del edema pulmonar pueden ser.
Os sons pulmonares podem ter diversas causas, de modo que o tratamento varia de acordo com o diagnóstico estabelecido pelo médico Por isso, somente um especialista capacitado pode dizer qual o medicamento mais indicado para o seu caso, bem como a dosagem correta e a duração do tratamento. ¿Qué es táctil Frémito?. Es el crujido que se escucha con un estetoscopio cuando se coloca sobre los pulmones Es difícil describirlo Si lo busca en google, puede encontrar cómo suena, pero uno más cercano sería el sonido que escucha cuando se frota el pelo cerca de las orejas Es principalmente anormal Hay muchas enfermedades pulmonares y cardíacas que.
Os médicos chamam esse "crepitus" de som (KREPihdus) Este termo geralmente se refere às articulações, mas também pode ser usado para descrever sons pulmonares Olhar KneeA no joelho O joelho funciona como uma grande dobradiça Ele junta o fêmur (fêmur) ao osso longo da perna (tíbia). La auscultación pulmonar es una técnica clínica que permite explorar el funcionamiento del sistema respiratorio y detectar eventuales anomalías. Están escuchando sonidos pulmonares anormales como crepitantes bibasilares o estertores Estos sonidos indican que algo serio está sucediendo en sus pulmones Los crepitantes de Bibasilar son un sonido burbujeante o crepitante que se origina en la base de los pulmones Pueden ocurrir cuando los pulmones se inflan o se desinflan.
Os sons pulmonares crepitantes podem apresentarse como bolhas ou estalos e geralmente estão presentes com uma doença respiratória superior, como bronquite, pneumonia, edema pulmonar, DPOC, asma ou doença pulmonar intersticial (5) Sinais e sintomas Os sinais e sintomas de crepitação dependem da articulação afetada Crepitação do joelho. Etiología Presencia de aire en los conductillos pulmonares Por el rozamiento entre sí de los extremos de un hueso fracturado Por el rozamiento entre sí de las superficies sinoviales secas, llamándose en este último caso crepitación falsa o articular;. Los ruidos pulmonares se originan debido al paso de aire por las vías aéreas en la medida que se generen flujos turbulentos, como ocurre en la laringe y en la bifurcación de bronquios grandes y medianos A medida que los bronquios se dividen, el área de sección va aumentando, y como consecuencia, la velocidad del flujo disminuye.
Por la compresión de un enfisema subcutáneo o el roce de un tendón inflamado con la pared rugosa de la sinovial, llamándose. Conozca la definición de Crepitantes en el diccionario médico de los especialistas de la Clínica Universidad de Navarra. Pode ser solicitada uma radiografia de tórax (PA e perfil) não para definição da doença, mas para afastar outras doenças pulmonares, como neoplasias Para este paciente, está indicada a realização de gasometria arterial , pois a SpO2 é inferior a 90%.
Respiradores Casos clinicos ECG Libros de Anatomia;. Los sonidos pulmonares cambian de la porciones supriores a las inferiores El principal objetivo es asegurar de que se escuchen los mismos sonidos en el derecho e izquierdo Si hay un cambio de uno de los lados, probablemente habrá un problema 9.

Lesion Pulmonar Aguda Producida Por Transfusion
Www Binasss Sa Cr Revistas Amc V34n Art5 Pdf

Ruidos Cardiacos Y Ruidos Pulmonares Booksmedicos
Crepitos Pulmonares のギャラリー

Ruidos Pulmonares
Fundamentosclinicos Com Content Examen Sistema Respiratorio
Www Binasss Sa Cr Revistas Amc V34n Art5 Pdf
Estertor Wikipedia La Enciclopedia Libre

Diagnostico Diferencial De Los Sindromes Repiratorios 1 Pagina 3 Monografias Com
Indice Ruidos Pulmonares Pdf Pulmon Medicina Clinica

Sindromes Pleuro Pulmonares Docsity

Semiologia Respiratorio

Funcion Pulmonar Y Calidad De Vida En Ninos Y Adolescentes Con Bronquiolitis Obliterante Por Adenovirus

Enfermedades Pulmonares Por El Tabaco Partes Del Abdomen Musculos
Q Tbn And9gcrymhaon Sos927xikp Shfsxwujdrxre Qrys Ayeiudzjvrj4 Usqp Cau

Ruidos Respiratorios Guia De Auscultacion Pulmonar Kineed Org

Index Of Img Revistas Rcc V17n1 2

Insuficiencia Cardiaca Aguda By Carolina Romera

Ruidos Respiratorios

Eosinofilos En Las Enfermedades Pulmonares Amigos O Enemigos Decima Parte Neumonias Eosinofilicas Grupo Respiratorio Integramedica

Enfermedades Pulmonares Restrictivas
Http Manuelosses Cl Bnn Docencia Sdr Dr osses Pdf
Guia Lab 3 Ruidos Cardiacos Y Pulmonares Pendiente Studocu

Ppt Micosis Pulmonar Powerpoint Presentation Free Download Id

Samuel Barreto Barreticos01 Twitter

Tiene Una Insuficiencia Cardiaca Amf 12 Explorando
Ruidos Sobreagregados Pulmonares Infografia Tcae Tecnicos En Cuidados Auxiliares De Enfermeria Facebook

Diagnostico Diferencial De Los Sindromes Repiratorios 1 Pagina 3 Monografias Com

Sindrome De Consolidacion Pulmonar Pdf Creator Qzqz Koerpenoc Site
Www Uss Cl Wp Content Uploads 16 03 Material Docente 53 Pdf

Ausculta Pulmonar Com Mapa Mental Ligas Sanar Medicina

Insuficiencia Respiratoria Progresiva Secundaria A Fibrosis Pulmonar En Una Escolar Caso Clinico

Conocimientos De Residentes De Medicina Interna E Internos Sobre Ruidos Pulmonares Durante El Ano 17 En Tres Hospitales De Chiclayo

Pdf Caso Clinico Radiologico
Http Www Rhv Cl Index Php Option Com Docman Task Doc Download Gid 145 Itemid

Ruidos Respiratorios Medlineplus Enciclopedia Medica

Ruidos Respiratorios
Tips Dr Pool Neumonia Patrones Radiologicos Score Facebook
Fundamentosclinicos Com Content Examen Sistema Respiratorio

Enfermedad Pulmonar Difusa Medicina Practica

Ruidos Respiratorios Guia De Auscultacion Pulmonar Kineed Org

Auscultacion Pulmonar Docsity

Conoce Los Ruidos Pulmonares Normales Anormales Y Mas

Pin En Anatomia Medica

Ppt Micosis Pulmonar Powerpoint Presentation Free Download Id

Efecto De Los Cambios Posturales En Las Crepitaciones De Pacientes Con Fibrosis Quistica Versus Fibrosis Pulmonar Comunicacion Preliminar

Ausculta Pulmonar Com Mapa Mental Ligas Sanar Medicina
Sind Pulmonares 4 Tablas Sml Anamnesis Examen Asma Enfermedad Inflamatoria Studocu

Ruidos Pulmonares
Cuidados De Enfermeria En La Insuficiencia Cardiaca Congestiva Insuficiencia Cardiaca Especialidades Medicas

Histoplasmosis Y Sida Factores De Riesgo Clinicos Y De Laboratorio Asociados Al Pronostico De La Enfermedad Sciencedirect

Semiologia Sindromes Respiratorios Docsity

Sonidos Respiratorios Normales Y Anormales Youtube

Caso Clinico Neumonia Calameo Downloader

Tiene Una Insuficiencia Cardiaca Amf 12 Explorando
Q Tbn And9gctaqxrmlsb8cmcscyca8ijuiw5ckya2gqoazxtklgjwvi Nwi1o Usqp Cau

Ruidos Pulmonares Anormales Sibilancias Crepitos Estertores Estridores Rocus Youtube

Atlas De Ruidos Respiratorios

Fisiopatologia Respiratoria Edema Pulmonar Ppt Descargar
Q Tbn And9gcrfmb6oxhcz0tfxc J6wpkl04vjgqvrqvytqjbfkepvcguh33y Usqp Cau

Tiene Una Insuficiencia Cardiaca Amf 12 Explorando
Http Repositorio Upch Edu Pe Bitstream Handle Upch 7272 Deteccion Vegavillanueva Karen Pdf Sequence 1 Isallowed Y
Revcostcardio Com Wp Content Uploads 19 09 Art06v14n1 2 Pdf

Caso Clinico Nº 8 Pdf Document
Fundamentosclinicos Com Content Examen Sistema Respiratorio

Sintesis Med Uchile Cl Insuficiencia Cardiaca Aguda
Www Binasss Sa Cr Revistas Amc V34n Art5 Pdf

Sintesis Med Uchile Cl 3 Disnea En El Puerperio
Q Tbn And9gcrjxfn4zkw6v2mjtkl3qkkr6eurfzifmdownpq9vi92ue7iktp8 Usqp Cau

Ruidos Pulmonares Video Para Youtube Crepitos Youtube

Atlas De Ruidos Respiratorios Ppt Descargar
Www Pediatriaintegral Es Wp Content Uploads 16 Xx01 06 N1 062e1 E12 R Bases Zafra Pdf
Stresa2 Photos Facebook

Aplicaciones Clinicas Del Estudio Objetivo De Los Ruidos Respiratorios En Pediatria
Enfermedad Pulmonar Difusa E Hipertension Pulmonar Studocu

Ruidos Respiratorios Anormales

Vena Cava Superior Izquierda Persistente Revista Colombiana De Cardiologia

Enfermedades Cardio Y Tiadas Tipicas Flashcards Quizlet

Las Enfermedades Pulmonares Intersticiales Difusas En El Ambito Laboral

Enfermedad Pulmonar Obstructiva Cronica Epoc

Ruidos Respiratorios Anormales
Http Www Elsevier Es Index Php P Revista Prevista Pdf Simple Pii S R 374

Atlas De Ruidos Respiratorios Ppt Descargar

Cuales Son Las Causas De Crepitaciones En Los Pulmones

Agenesia Pulmonar Derecha Asociada A Neumonia Adquirida En La Comunidad Reporte De Un Caso Insight Medical Publishing
Medicina Uc Cl Wp Content Uploads 04 002 Capacitaci C3 n Covid 19 Puc 30 Mar Pdf

Heredograma Muestra Relacion Familiar En El Mecanismo De Transmision Download Scientific Diagram
Http Manuelosses Cl Bnn Docencia Sdr Dr osses Pdf

Diagnostico Diferencial De Los Sindromes Repiratorios 1 Pagina 3 Monografias Com

Crepitantes Finos Base Pulmonar Youtube
Http Repositorio Upch Edu Pe Bitstream Handle Upch 7272 Deteccion Vegavillanueva Karen Pdf Sequence 1 Isallowed Y

Nowmedicinemx Now Medicine Twitter

Jornal Brasileiro De Pneumologia Terminologia Da Ausculta Pulmonar Utilizada Em Publicacoes Medicas Brasileiras No Periodo De Janeiro De 1980 A Dezembro De 03

Ruidos Respiratorios

Estertores Instagram Posts Photos And Videos Picuki Com

Sindrome De Condensacion Semiologia
Www Binasss Sa Cr Revistas Amc V34n Art5 Pdf

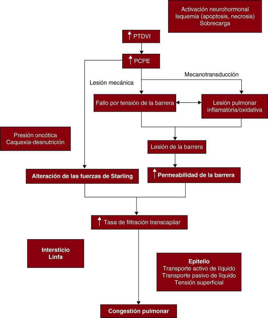
Congestion Pulmonar En La Insuficiencia Cardiaca Aguda De La Hemodinamica A La Lesion Pulmonar Y La Disfuncion De La Barrera Alveolocapilar Revista Espanola De Cardiologia English Edition

Pulmonary Auscultation Terminology Employed In Brazilian Medical Journals Between January Of 1980 And December Of 03
Www Uss Cl Wp Content Uploads 16 03 Material Docente 53 Pdf

Ruidos Respiratorios Medlineplus Enciclopedia Medica

Signos De Hipoperfusion Y Congestion Pagina Web De Pseudomonas

Accuhf For Android Apk Download

Sonidos Pulmonares Reales Youtube

Ausculta Pulmonar Com Mapa Mental Ligas Sanar Medicina



