Contabilidad Fiscal Mapa Conceptual
Marco Conceptual para la información financiera con propósito general de las entidades del sector público(el Marco Conceptual) establece y explic ita los conceptos que han de aplicarse en el desarrollo de Normas Internacionales de Contabilidad del Sector Público (NICSP) y Guías de Prácticas Recomendadas (GPR).
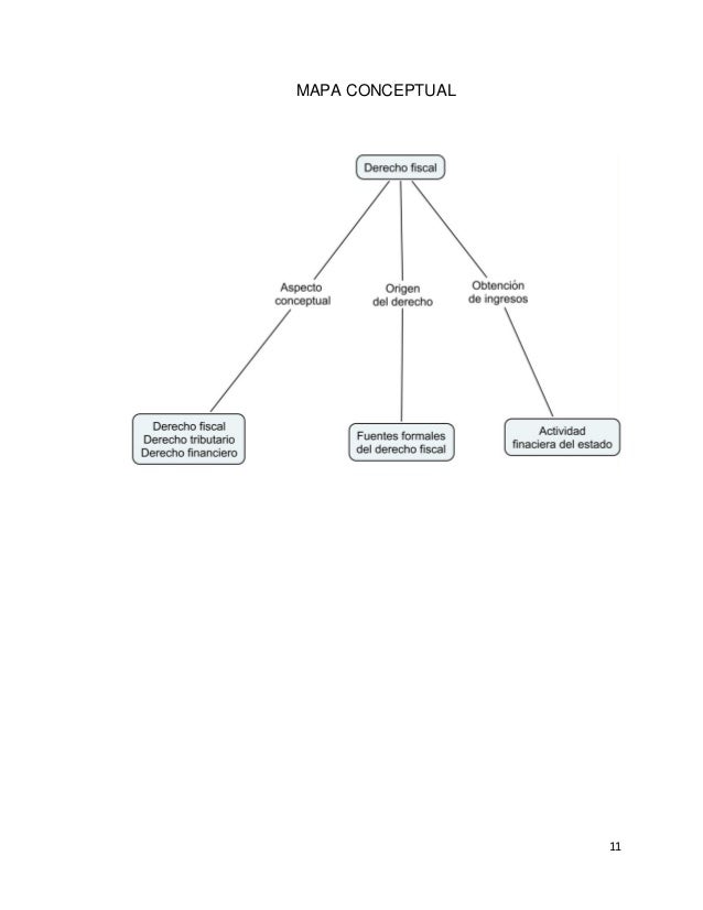
Contabilidad fiscal mapa conceptual. El Marco Conceptual de Contabilidad Gubernamental (MCCG), es la base del Sistema de Contabilidad Gubernamental (SCG) para los entes públicos, constituyéndose en el referente teórico o el sistema de control fiscal, y el propio tratamiento específico que sus transacciones reciben en las cuentas nacionales. 6 defraudacion fiscal 61 art108 62 comete el delito de defraudacion fiscal quien con uso de engaÑos o aprobechamiento de errores,omita total el pago de alguna contribucion 63 penas 64 se sancionara con las penas siguientes 65 icuando el monto de lo defraudado no exceda de $1,734,280 66. Mapa conceptual Un sistema contable es un conjunto de pasos que se realizan de una manera cronológica mediante anotaciones contables para el registro de operaciones que hace una entidad Además, se le considera la forma natural o técnica ejercida durante la emisión de estados financieros para medir los efectos que realizaron las transacciones y nos ayuda a tener una mayor comprensión de.
Los propositos fundamentales de la contabilidad son los siguientes todas las operaciones efectuadas por la empresa durante el ejercicio fiscal 3 Proporcionar, en cualquier momento, una imagen clara y veridica de la situacion financiera que guarda el negocio 4 Prever con bastante anticipacion el futuro de la empresa. Mapa conceptual Un sistema contable es un conjunto de pasos que se realizan de una manera cronológica mediante anotaciones contables para el registro de operaciones que hace una entidad Además, se le considera la forma natural o técnica ejercida durante la emisión de estados financieros para medir los efectos que realizaron las transacciones y nos ayuda a tener una mayor comprensión de. Mapa conceptual normas NIC & NIIF NIC 39 & 32 NIFF 9 Activos y pasivos financieros se clasifican segun dos parametros fundamentales 1El modelo de negocios de la entidad para la administracion de sus activos financieros 2Las caracteristicas contractuales del flujo de caja del.
Mapa conceptual la financiera la contabilidad contabilidad que tiene por objeto elaborar sobre la patrimonial de la empresa externos Iniciar sesión Registrate;. Importancia de la contabilidad fiscal Desgraciadamente, no nos queda más tiempo para continuar desarrollando el tema A manera de resumen, podemos decir que en este informe hemos revisado el concepto de “contabilidad fiscal”, hemos destacado su importancia para las entidades y hemos brindado una interesante serie de ejemplos donde se ven plasmados, concretamente, los procesos impositivos. Como presentación a nuestra nueva sección de contabilidad del autónomo y la pyme os traemos un artículo de aproximación a los conceptos contables más básicos, y así entender qué es la contabilidad, para qué sirve y a quién va dirigida la información contable Por otro lado, te informamos de cómo debe presentarse la contabilidad de los autónomos y de las pymes para que no te.
La Contabilidad Fiscal nos va ayudar para determinar los montos a pagar, en su caso, de los distintos impuestos Es importante siempre llevar la contabilidad fiscal al corriente ya que con las nuevas disposiciones que el Servicio de Administración Tributaria implemento a partir del 1º de enero de 15. Este Cmap, tiene información relacionada con Mapa Conceptual de Contabilidad, Representación Numerica Sistematica de la Actividad de un País, CONTABILIDAD es la Ciencia Social, Dolis Iliana Arauz Mendoza cédula , Suministrar Información que ayuda Tomar dicisiones, Suministrar Información que ayuda Controlar gestiones pasadas, Contabilidad de pequeñas unidades económicas su. DERECHO FISCAL OTOÑO14 Blog Jan 15, 21 How to create a webinar that resonates with remote audiences.
La contabilidad pública requiere de un gran conocimiento de las reglas relevantes de la contabilidad 10 Contabilidad gubernamental Esta rama utiliza unas reglas específicas de contabilidad para crear y gestionar fondos, de los cuales se saca dinero para pagar por los distintos gastos y servicios que ofrece una entidad gubernamental. Informes y Estados Registro Compras / Ventas Información Egipto ROMA Mesopotamia 5000 AC 395 1453 Empresa en marcha PRINCIPIOS Bienes Económicos Ente Prehistoria Equidad Exposición Inversiones Ganancias y Perdidas Grecia Presente Hammurabi Edad Moderna 1453 17 5000. La CONTABILIDAD es una tecnica que sirve para el registro de las operaciones que afectan economicamente a una entidad y que operan sistematica y estructuralm.
Autor Francisco A Pellegrino Año académico 15/16. Mapa conceptual de contabilidad general 1 fredy a olmos g ci 2 indice de mapas conceptuales de contabilidad general 3 la situacion economica y financiera de la empresa en un periodo contable , generalmente un aÑo la contabilidad general determina evalua objetivo general 4. Autor Francisco A Pellegrino Año académico 15/16.
Contiene conceptos básicos de contabilidad, principales estados financieros,Balance general, usuarios de la contabilidad, etc by erickh_78 in Types > Maps, contabilidad e mapa conceptual. Y conoce en profundidad qué es y para qué sirve la contabilidad. 132 Contabilidad administrativa 1321 Esta variedad de contabilidad está muy enfocado a los aspectos más administrativos de la empresa, y se emplea sobretodo para valorar el cumplimiento de los objetivos establecidos y cómo mejorar la estrategia implementada 133 Contabilidad fiscal 1331.
Mapas conceptuales sobre las características y elementos de los estados financieros, realizados por los integrantes de ISC en la materia de contabilidad financiera Mapa del Equipo 4 Mapa del equipo 5. Este Cmap, tiene información relacionada con MAPA CONCEPTUAL SOCIEDADES, COLECTIVAS Division del Capital PARTES DE INTERES, COMANDITA POR ACCIONES Division del capital ACCIONES, COMANDITA POR ACCIONES Numero de socios UN GESTOR, UN COMANDITARIO, TIPOS DE SOCIEDADES Pueden ser ANONIMA, EN COMANDITA SIMPLE Division del capital CUOTAS, ANONIMA Capital ACCIONES, DE HECHO Capital PARTES DE. Mapas conceptuales Mapa conceptual de El patrimonio de la empresa La ecuación contable Universidad UNED Asignatura Contabilidad Básica () Título del libro Introduccion A LA CONTABILIDAD GENERAL;.
La Contabilidad Fiscal nos va ayudar para determinar los montos a pagar, en su caso, de los distintos impuestos Es importante siempre llevar la contabilidad fiscal al corriente ya que con las nuevas disposiciones que el Servicio de Administración Tributaria implemento a partir del 1º de enero de 15. Autor Francisco A Pellegrino Año académico 15/16. Esto con el fin de que sea utilizada por los gerentes, inversionistas, autoridades gubernamentales y otras personas y empresas, como ayuda para la toma de decisiones en cuanto a asignación y.
Mapas conceptuales Mapa conceptual de El patrimonio de la empresa La ecuación contable Universidad UNED Asignatura Contabilidad Básica () Título del libro Introduccion A LA CONTABILIDAD GENERAL;. Este Cmap, tiene información relacionada con Mapa Conceptual de Contabilidad, Representación Numerica Sistematica de la Actividad de un País, CONTABILIDAD es la Ciencia Social, Dolis Iliana Arauz Mendoza cédula , Suministrar Información que ayuda Tomar dicisiones, Suministrar Información que ayuda Controlar gestiones pasadas, Contabilidad de pequeñas unidades económicas su. Issuu is a digital publishing platform that makes it simple to publish magazines, catalogs, newspapers, books, and more online Easily share your publications and get them in front of Issuu’s.
Contabilidad 1 CONTABILIDAD 2 QUE ES CONTABILIDAD Contabilidad es la metodología mediante la cual la información financiera de un ente económico es registrada, clasificada, interpretada y comunicada;. Blog Jan , 21 Over 1 million people now use Prezi Video to share content with their audiences;. Publishing platform for digital magazines, interactive publications and online catalogs Convert documents to beautiful publications and share them worldwide Title Mapa Conceptual Normas Y Principios De La Contabilidad, Author GINNA ALVAREZ, Length 1 pages, Published.
Mapa Conceptual Principios Y Normas De Contabilidad Presentado Por Leidy Tatiana Obando Ultengo Docente Daniel Barrera Universidad Cooperativa De Colombia Facultad De Ingeniería Ingeniería Industrial Bogotá. 1 CONCEPTO ECONÓMICO DE EMPRESA LA ACTIVIDAD EMPRESARIAL 11 Una empresa es una unidad económica de producción o servicio 12 En ella se da la combinación de una serie de factores que son necesarios para obtener los productos o servicios que luego se venderán 2 TIPOS DE ORGANIZACIONES 21. La contabilidad no se utiliza para la toma de decisiones No se sabe con certeza lo que deben los clientes y lo que está pendiente de pago a los proveedores Las entidades financieras restringen el crédito porque la contabilidad no refleja la imagen fiel ¡Comparte!.
Llevar contabilidad de conformidad con el código fiscal de la federación su reglamento y reglamento de esta ley efectuada conforme a este ultimo la separación de los actos de las operaciones por las que deba pagarse el impuesto por las distintas tasa, de aquellas por las cuales esta ley libera de paga. Así, el mapa conceptual nos permite simbolizar el sistema de conocimiento a partir de tres características propias que lo diferencian de otras repres entaciones gráficas (Ontoria et al (01). AVISO LEGAL Derechos Reservados 12, por RED TERCER MILENIO SC Viveros de Asís 96, Col Viveros de la Loma, Tlalnepantla, CP , Estado de México Prohibida la reproducción parcial o total por cualquier medio, sin la autorización por escrito del titular de.
Contiene conceptos básicos de contabilidad, principales estados financieros,Balance general, usuarios de la contabilidad, etc by erickh_78 in Types > Maps, contabilidad e mapa conceptual. 19 MAPA DE FLUJO DE VALOR Leidy tatiana Obando Ultengo March 23, 19 PRINCIPIOS Y NORMAS DE CONTABILIDAD PAPELES DE COMERCIO CLASIFICACION DE LOS DOCUMENTOS. Mapa conceptual sobre los tipos de contabilidad en México • Contabilidad financiera • Contabilidad administrativa • Contabilidad de costos • Contabilidad fiscal • Contabilidad gubernamental by edrei_may.
Este Cmap, tiene información relacionada con MAPA CONCEPTUAL SOCIEDADES, COLECTIVAS Division del Capital PARTES DE INTERES, COMANDITA POR ACCIONES Division del capital ACCIONES, COMANDITA POR ACCIONES Numero de socios UN GESTOR, UN COMANDITARIO, TIPOS DE SOCIEDADES Pueden ser ANONIMA, EN COMANDITA SIMPLE Division del capital CUOTAS, ANONIMA Capital ACCIONES, DE HECHO Capital PARTES DE. Contabilidad, pues contempla la cuenta y aprenderse án las bases que fundamentan el registro contablemediante la técnica de la partida doble Se podrá de identificar de manera correcta la naturaleza y origen de cada una de las transacciones de la compañía En la unidad 4 aborda el contenido dese l esquema básico de la. Se conoce como contabilidad fiscal a la rama de la contabilidad dirigida al control y la supervisión de los compromisos tributarios de una empresa Detecta, evalúa y produce el correspondiente pago de impuestos de la misma La práctica de la contabilidad fiscal en una empresa se enfoca en toda práctica contable relacionada con el tratamiento de obligaciones en materia de impuestos con las.
Los propositos fundamentales de la contabilidad son los siguientes todas las operaciones efectuadas por la empresa durante el ejercicio fiscal 3 Proporcionar, en cualquier momento, una imagen clara y veridica de la situacion financiera que guarda el negocio 4 Prever con bastante anticipacion el futuro de la empresa. La contabilidad fiscal es uno de los tipos de contabilidad existentes Cuando hablamos de contabilidad fiscal nos referimos a todas aquellas acciones y tareas relacionadas con las obligaciones tributarias que vienen definidas por la normativa fiscal de cada país Una labor que normalmente se encargan de realizar asesores, gestores o contables. La contabilidad fiscal es uno de los tipos de contabilidad existentes Cuando hablamos de contabilidad fiscal nos referimos a todas aquellas acciones y tareas relacionadas con las obligaciones tributarias que vienen definidas por la normativa fiscal de cada país Una labor que normalmente se encargan de realizar asesores, gestores o contables.
Resúmenes, mapas conceptuales, cuestionarios, cuadros sinópticos, etcétera;. Mapa del sitio UNIDAD 1 efectuarse dentro de los dos meses siguientes a la fecha en que se realicen las actividades respectivas Llevaran la contabilidad en su domicilio fiscal Llevaran un control de sus inventarios de mercancías , materias primas , productos en proceso y productos terminados Tratándose de personas que enajenen gasolina. Mapa conceptual de contabilidad general 1 fredy a olmos g ci 2 indice de mapas conceptuales de contabilidad general 3 la situacion economica y financiera de la empresa en un periodo contable , generalmente un aÑo la contabilidad general determina evalua objetivo general 4.
MAPA CONCEPTUAL ACTIVIDAD 1 Lic Contabilidad Pública y Finanzas Nombre Ángel Adrián Dávalos Granados Prof CP y MI Moisés Alvarado Zacarías Matricula. Mapa conceptual de contabilidad general 1 fredy a olmos g ci 2 indice de mapas conceptuales de contabilidad general 3 la situacion economica y financiera de la empresa en un periodo contable , generalmente un aÑo la contabilidad general determina evalua objetivo general 4. Este Cmap, tiene información relacionada con Copia de MAPA CONCEPTUAL FINAL, NORMAS Y CLASES DE REVISORIAS DIERENCIAS AUDITORIA E INFORMES DEL RF, COLEGIO DE LOS PONTIFICES CONTROLABA CULTOS PRIVADOS Y PUBLICOS, NORMAS Y CLASES DE REVISORIAS Paneacion del trabajo de la revisoria fisca deben incluir 1la planeación de la labor, 2los programas de auditoría aplicados, 3las planillas o.
1212 Principios de contabilidad que cuantifican las operaciones de las entidades y su presentacion Valor historico original, dualidad economica, negocio en marcha Principios de contabilidad que establecen las bases para presentar informacion Principio de revelacion suficiente. I La contabilidad, para efectos fiscales, se integra por los libros, sistemas y registros contables, papeles de trabajo, estados de cuenta, cuentas especiales, libros y registros sociales, control de inventarios y método de valuación, discos y cintas o cualquier otro medio procesable de almacenamiento de datos, los equipos o sistemas electrónicos de registro fiscal y sus respectivos. Mapa conceptual, contabilidad de costos 1 Mapa Conceptual, Contabilidad de Costos y su diferencia con Contabilidad Financiera UNIVERSIDAD FERMIN TORO VICERECTORADO ACADEMICO DECANATO DE CIENCIAS ECONOMICAS Y SOCIALES ESCUELA DE RELACIONES INDUSTRIALES Faustino José Padrón Rondón CI Catedra Contabilidad de Costos CABUDARE, MAYO DEL 16.
Este mapa mental define el concepto de registro de cuentas contables y diferencia los dos tipos de asientos contables simples y compuestos 3111 ASIENTO SIMPLE se presenta cuando solo son dos(2) cuentas Debito y Credito 3112 ASIENTO COMPUESTO Se presenta cuando en el registro se afectan. Jan 15, 21 How to create a webinar that resonates with remote audiences. Ocultar Mapas Conceptuales Temas 14, 69pdf Mapas Conceptuales Temas 14, 69 Universidad UNED.
Mapa conceptual de contabilidad general 1 fredy a olmos g ci 2 indice de mapas conceptuales de contabilidad general 3 la situacion economica y financiera de la empresa en un periodo contable , generalmente un aÑo la contabilidad general determina evalua objetivo general 4. Mapa Conceptual Sobre Contabilidad ylyx7d6yrdnm Erick de Jesús Hernández Hernández Fundamentos de Contabilidad y Finanzas. Mapas conceptuales Mapa conceptual de El patrimonio de la empresa La ecuación contable Universidad UNED Asignatura Contabilidad Básica () Título del libro Introduccion A LA CONTABILIDAD GENERAL;.
09nov16 CONTABILIDAD FINANCIERA MAPA CONCEPTUAL. 19 MAPA DE FLUJO DE VALOR Leidy tatiana Obando Ultengo March 23, 19 PRINCIPIOS Y NORMAS DE CONTABILIDAD PAPELES DE COMERCIO CLASIFICACION DE LOS DOCUMENTOS. Así, el mapa conceptual nos permite simbolizar el sistema de conocimiento a partir de tres características propias que lo diferencian de otras repres entaciones gráficas (Ontoria et al (01).
Presentar trabajos escritos de calidad en crédito fiscal”, esto es, si bien es cierto el contribuyente tiene la que obligación de cubrir un crédito fiscal exigido por la autoridad, también. View elementos_de_contabilidaddocx from de at valle de méxico university universidad virtual del estado de guajuato contabilidad aplicada a los negocios ea1 mapa conceptual elementos del. Publishing platform for digital magazines, interactive publications and online catalogs Convert documents to beautiful publications and share them worldwide Title Mapa Conceptual Normas Y Principios De La Contabilidad, Author GINNA ALVAREZ, Length 1 pages, Published.
Mapas conceptuales sobre las características y elementos de los estados financieros, realizados por los integrantes de ISC en la materia de contabilidad financiera Mapa del Equipo 4 Mapa del equipo 5. Mapa Conceptual Principios Y Normas De Contabilidad Presentado Por Leidy Tatiana Obando Ultengo Docente Daniel Barrera Universidad Cooperativa De Colombia Facultad De Ingeniería Ingeniería Industrial Bogotá.

Contabilidad
Proceso Contable 1 Modif Principios Contables Generalmente Aceptados Contabilidad
La Contabilidad Mapa Mental
Contabilidad Fiscal Mapa Conceptual のギャラリー

Ecuacion Contable
Contabilidad Agricola Mapa Mental
Politica Fiscal Mapa Conceptual Pdf La Politica Fiscal Balance Presupuestario Del Gobierno

Tercer Corte Contabilidadaldiavelez

Contabilidad Electronica Reglas Y Mapa Mental La Comunidad Del Conocimiento

Los Diferentes Regimenes Fiscales En Mexico Infografia

Niif Mapa Conceptual

Derecho Fiscal

Software Contable Contabilidadaldiavelez

Portafolio De Evidencias Mapa Mental Contabilidad De Costos Unidad 1
Tarea 1 Mapa Mental Y Balance General Contabilidad Negocios

Pin En Crear Mapa Mental
Analisis Descriptivo Y Mapa Conceptual De La Evolucion Contable Vanesa Contabilidad Economias

Universidad Metropolitana Latin Campus Licenciatura En Administracion De Empresas Antologia El Campo De Accion De Las Finanzas Pdf Descargar Libre
Libro Primero Estatuto Tributario Mapa Mental

La Globalizacion Economica Y Contable Su Incidencia Sobre La Fiscalidad En Colombia

Resultado De Imagen Para Mapa Conceptual Sobre La Contabilidad Mapa Conceptual Mapas Contabilidad

2 Mapa Conceptual Legislacion Del Comercio Electronico City Of God
Estados Financieros Mapa Mental

Infografia Registro Unico Tributario Rut

Atenuantes En Derecho Fiscal Para Los Contribuyentes En Mexico

Mapa Mental De La Contabilidad Tienes Que Saber Esto

Organizadores Graficos Por Ana M Arteaga L

El Proceso Contable Y Los Estados Financieros Mindmeister Mapa Mental

Mapa Conceptual Contable Etica Profesional Mapa Texto Mapa Teneduria De Libros Png Klipartz

Concepto De Contabilidad Materias Lti 15

Trabajo 3 Mapa Conceptual Del Marco Legal De La Contabilidad Contabilidad 6ad1
Mapa Conceptual Itbms 4

Contabilidad Fiscal Definicion Obligaciones Y Mas U Accounting

Cuadro Guia Con Los Cambios Introducidos Por La Reforma Tributaria 19

Act 1 Contabilidad Y Costos Tecmilenio Nombre Elizabeth Burgos Studocu

Mapa Conceptual Contabilidad Docx Mapa Conceptual De Contabilidad General Conceptos Abril De 19 Sandra Milena Garcia U13 Efrain Paez Perez U13 Course Hero

Aspectos Legales Contables Y Fiscales De Las Sociedades Civ By Paola arrillo

Tipos De Contabilidad Alejandracifuentescontaduria
Mapa Conceptual Contabilidad Informacion

Genera Informacion Fiscal De Personas Morales Madai Espinoza Barron Mapa Conceptual Sat Personas Morales
Marco Legal De La Contabilidad Mindmeister Mapa Mental

Procediment Administratiu Mapa Conceptual Estudiar Oposiciones Publicidad Politica Ley Procedimiento Administrativo
Mapa Conceptual Presupeusto De Egresos

Atenuantes En Derecho Fiscal Para Los Contribuyentes En Mexico

Mapa Conceptual Ifrs 10 Years Later

Mapa Conceptual Sobre La Etica Y El Sujeto Activo De La Revisoria Fiscal Servicioscolormaker

Contabilidad

Aplicacion Del Mapa Conceptual En Actividades De Clase Ensenanza Aprendizaje Presentacion De Textos

Tipos De Contabilidad Docsity

Tecnico En Contabilidad Modulo Ii By Subdireccion De Bachillerato Tecnologico Issuu
Tipos De Contabilidad Mindmeister Mapa Mental

Mapa Conceptual Sobre Auditoria Financiera Power Point Pdf Planeta Tareas Recursos Academicos Y Otros

Mapa Conceptual Sobre Asientos Contables Ayudaaa Porfa Brainly Lat

Bienvenidos Al Blog Entorno Economico Mapa Conceptual Conceptos Y Elementos Fundamentales De La Economia Microeconomia Mapa Conceptual Macroeconomia
Mapa Conceptual Legislacion Fiscal El Comercio Internacional Impuestos
Dictamen Fiscal Mindmeister Mapa Mental

Contabilidad Financiera Mapa Conceptual Contabilidad Financiera Contabilidad Estados Financieros

Michelle S Blog Mapa Conceptual Del Iva

Mapa Conceptual Itbms 2 Doc Itbms Y Su Contabilidad Formulario 430 Cat U00e1logo De Cuentas Deben Incluir Empresas Contribuyentes Una Cuenta Course Hero
Planeacion Fiscal Es Una Herramienta Ju Mapa Mental

Mapas Conceptuales Temas 1 4 6 9 Pdf Mapa Conceptual La Financiera La Studocu

Mapa Conceptual De Contabilidad General

Diferencias Entre Contribuyentes Y No Contribuyentes Del Impuesto Sobre La Renta Y Complementarios2 Jpg 0 Impuesto Sobre La Renta Mapa Mental Mapas Mentales

Mapa Conceptual Contable Etica Profesional Mapa Texto Mapa Teneduria De Libros Png Pngwing
Marco Legal De La Contabilidad Mindmeister Mapa Mental

Mapa Conceptual Mapa Mental Circuito Pasivo Componente Mapa Conceptual Texto Rectangulo Png Pngegg

Descargas Ekiparekipar

Dof Diario Oficial De La Federacion

Pdf Estudio Contable Del Entorno Fiscal Mapa Conceptual Claudia Marleyn Alonso Barrera Academia Edu

Mapa Conceptual De Gestion De Costes Docsity

Infografia Asi Se Movera El Bolsillo De Los Colombianos En 11
Mapa Conceptual Juan Seijas Ci 28 498 229 Deecho Aduanero I Cuam San Felipe Arancel Impuestos

Mapa Conceptual Contabilidad Docx Mapa Conceptual De Contabilidad General Conceptos Abril De 19 Sandra Milena Garcia U13 Efrain Paez Perez U13 Course Hero

I Regimen De Los Coordinados Canacar

Mapa Conceptual Mapa Mental De Divorcio Mexicano Mapa Mental Texto Mapa Png Pngegg

Calameo Actividad 6 Contabilidad

Contabilidad Fin De Semana Grupo 1003 Mapa Conceptual De Principios De La Contabilidad De La Antologia
Mapa Conceptual Itbms 3 Contabilidad Corporaciones

Mapa Conceptual Obligacion Tributaria

Contabilidad Administrativa Turno Matutino Septiembre 09

Diagrama Mapa Conceptual Electronica Texto Png Pngegg

Atenuantes En Derecho Fiscal Para Los Contribuyentes En Mexico
Mapa Conceptual Obligacion Tributaria
Copia De Mapa Conceptual Final

Mapa Conceptual Sobre La Historia De La Contabilidad

1 5 Marco Legal Contabilidad Carpio7

Cuadro Comparativo Contabilidad Contabilidad General General Financiero Definicion Se Refiere Al Registro De Las Transacciones Y A La Elaboracin De Course Hero

Contabilidad Y Finanzas Mapa Conceptual De Regimenes

Capitulo 7 Sistemas Integrados De Administracion Financiera En America Latina Aspectos Estrategicos Y Desafios Pendientes Gestion Financiera Publica En America Latina La Clave De La Eficiencia Y La Transparencia

Principios De Contabilidad 15
Contabilidad Mindmeister Mapa Mental

Tributaria Mapa Mental

Leyes Que Nos Obligan A Llevar La Contabilidad Docsity

Infografia Registro Unico Tributario Rut

T2p2 Mapa Conceptual Retenciones En La Fuente Alex Maldonado Retenciones En La Fuente Es Un Mtodo Anticipado De Recaudacin Del Impuesto A La Renta Course Hero